Exercice SVTEEHB Tle D
Le système sanguin ABO est gouverné par un gène dont le locus se situe sur le chromosome n° 9. Ce gène à trois allèles (ABO) A l’origine de 4 groupes sanguins correspondant à 4 phénotypes différents. Les allèles A et B sont codominants et dominent tous l’allèle O.
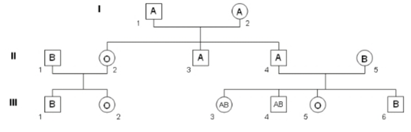
soit le pédigrée ci- dessous montrant la transmission de gêne dans une famille

1- Montrer à partir de ce pédigrée que les allèles A et B sont codominant et qu’ils dominent tous l’allèle O
2- Ecrire les génotypes des individus II4, II5, III3, III4, III5 et III6.
3- Il a été établi que la synthèse de la mélanine se fait en plusieurs étapes dont les deux dernières sont représentées ci- dessous.






Commentaires (0)
Laisser un commentaire